Saudações!
Em abril de 2018, ele foi aprovado no exame JIRA ACP-100, em outubro de 2018 foi aprovado no exame de confluência ACP-200. Decidi escrever um post sobre como eu estava me preparando para o exame JIRA ACP-100, para dar dicas para aqueles que possam estar interessados neste tópico. Vou descrever o processo de preparação para o exame. Essas informações não garantem o sucesso do exame e não divulgam as perguntas que estarão no exame. Mas espero que seja útil para muitos que desejam receber um certificado.
A primeira coisa que quero prestar atenção é o 
idioma em que você passará no exame. Meu nível de inglês escrito A2 +, como você pode ver, deve ser suficiente para entender os problemas. Mas é melhor aumentar o seu conhecimento do idioma em que você passará, se ele não for nativo para você.
Descrição do exame Atlassian: 
ACP-100 .
Não tenha medo, se você tem menos experiência, eu tinha 1 ano de experiência no momento do exame. De resto, você pode se preparar para os guias.
Você precisa encontrar um 
JIRA de teste , uma posição em que possa fazer o que quiser sem ter medo de quebrar alguma coisa. Provavelmente, você passará em um exame no interesse da empresa e, portanto, poderá solicitar que ele forneça um servidor de teste ou que você possa adquirir uma licença para si mesmo - o preço é de US $ 10. Ou use trilha. De qualquer forma, você precisa de uma posição em que aprimore suas habilidades. Usar um servidor PROM com destaque para um projeto de teste não é uma boa ideia, porque Você pode interromper o servidor PROM.
A propósito, aqui está o primeiro caso de treinamento, tente migrar dados da PROM para uma bancada de testes.
Em seguida, você precisa tentar executar todas as configurações possíveis do JIRA. Para fazer isso, recomendo que você execute o processo de acordo com o 
guia do 
administrador .
Leia a seção e faça as configurações na bancada de testes. Depois de concluir todos os pontos, você pode tentar responder às perguntas: Exemplos de perguntas do exame.
Aconselho que você corrija o resultado em todos os problemas. A primeira vez que obtive ~ 50% das respostas corretas.
Agora você pode 
repetir a iteração lendo o guia do administrador e fazendo configurações com a adição de materiais da comunidade. Com essas iterações, levei os testes de amostra a 100%. IMPORTANTE! Não tente esclarecer as perguntas, você só precisa entender por que uma ou outra resposta é dada a essa ou aquela pergunta.
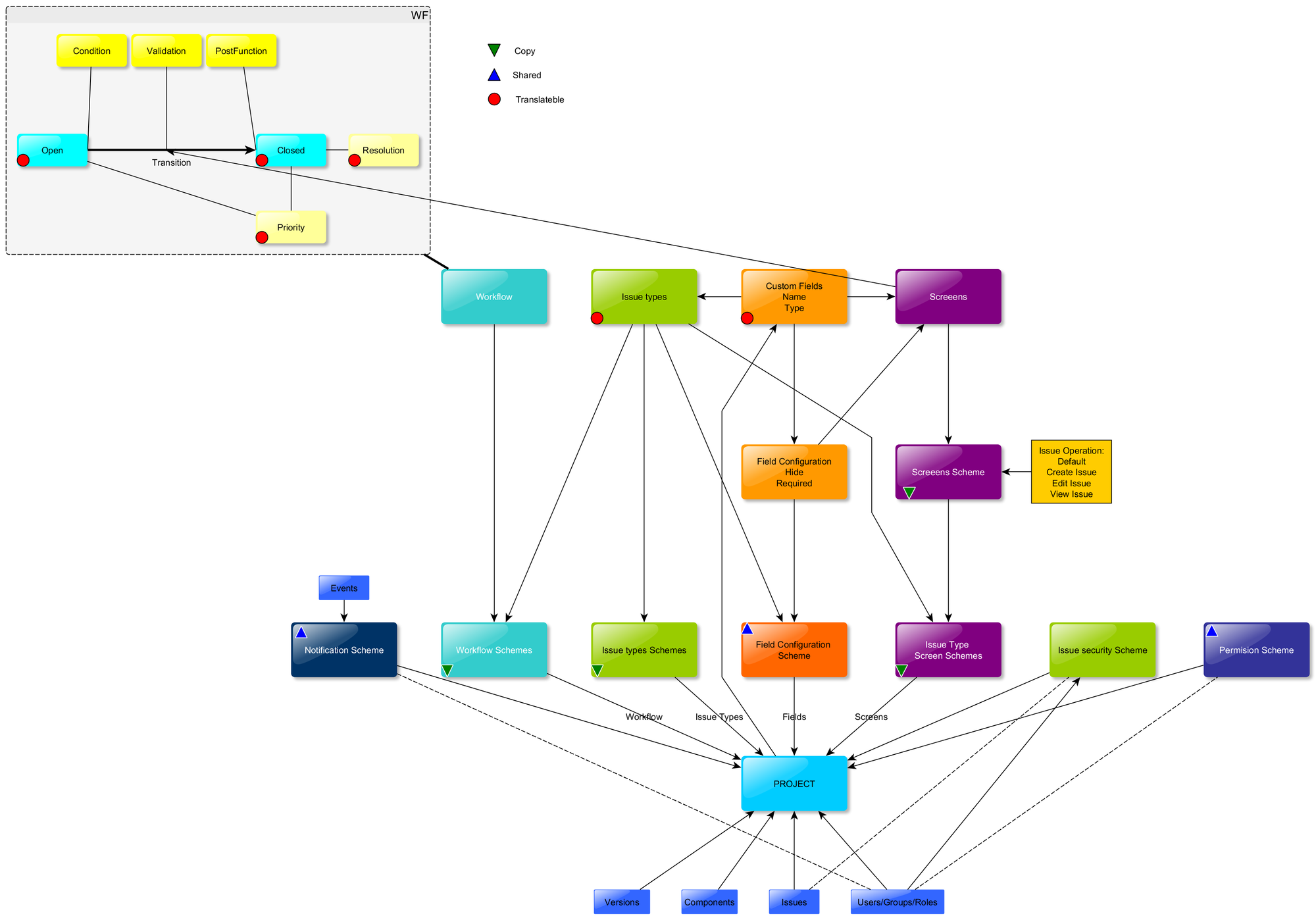
Junto com isso, desenhei diagramas do dispositivo JIRA interno para uma melhor compreensão do mesmo. Se você juntar tudo, obterá o seguinte esquema:

Ele exibe as configurações de conexão, das quais pensei que era importante lembrar. Por exemplo, a linha tracejada entre o 'Emitir esquema de segurança' e 'Emitir' é o 'Emitir nível de segurança' que você seleciona na tarefa do projeto. Eu memorizei esse esquema antes do exame. Não descreverei o esquema em detalhes, porque será melhor para você se você o 
compuser de uma nova maneira , só quero mostrar o método.
Um bom bônus no exame é que você recebe rascunhos e eu usei 
truques mnemônicos . Por exemplo, para lembrar quais direitos globais existem no JIRA, eu memorizei o SABSFB (Sys adm, Adm, Navegar, Compartilhado, gerenciar Filter, Bulk). No exame, escrevi todos os direitos do rascunho. Com o método mnemônico, você só precisa se lembrar de algumas palavras estranhas, mas então você tem um guia diante de seus olhos e não tem medo de esquecer algo, o que significa que você se preocupa menos, se preocupa menos com as chances de sucesso.
Suponho que é tudo o que posso escrever sem violar a política atlassiana.
Boa sorte