问候!
2018年4月,他成功通过JIRA ACP-100考试,2018年10月,他通过了融合ACP-200考试。 我决定写一篇关于如何准备JIRA ACP-100考试的文章,为可能对此主题感兴趣的人提供提示。 我将描述考试准备过程。 此信息不能保证考试成功,也不会透露考试中涉及的问题。 但是,我希望它将对许多希望获得证书的人有用。
我首先要注意的是
您通过考试的
语言。 如您所见,我的英语水平为A2 +,这应该足以理解这些问题。 但是,如果您不是母语的人,最好加深对您所用语言的了解。
Atlassian考试说明:
ACP-100 。
如果您的经验较少,请不要害怕,我在考试时已有1年的经验。 其余的,您可以准备指南。
您需要为自己找到一个
测试JIRA ,您可以在该平台上做任何想做的事情,而不必担心破坏任何东西。 您很可能会通过考试,符合公司的利益,因此,您可以要求他们为您提供测试服务器,也可以自己购买许可证-价格为10美元。 或使用步道。 无论如何,您都需要一个可以磨练自己技能的架子。 使用PROM服务器突出显示其上的测试项目不是一个好主意,因为 您可以中断PROM服务器。
顺便说一下,这是第一个培训案例,请尝试将PROM数据迁移到测试台。
接下来,您需要尝试完成所有可能的JIRA设置。 为此,我建议您根据《
管理员指南》执行该过程。
阅读本节并在测试台上进行设置。 完成所有要点后,您可以尝试回答以下问题:示例考试题。
我建议您解决所有问题的结果。 我第一次得到正确答案的50%。
现在,您可以
通过阅读管理指南并通过添加社区中的材料进行设置来
重复迭代 。 通过这些迭代,我使样本测试达到了100%。 重要! 不要试图弄清楚问题,您只需要了解为什么对这个或那个问题给出一个或另一个答案。
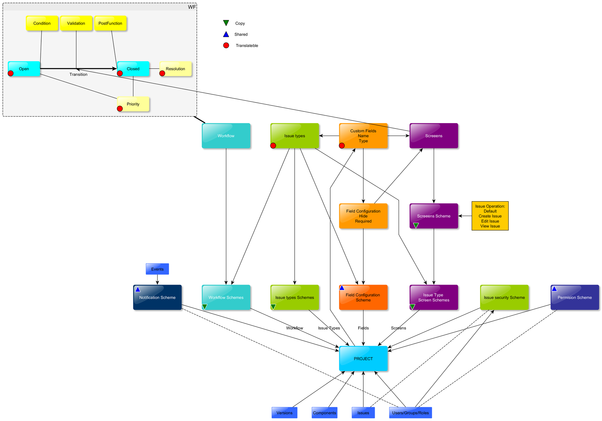
同时,我绘制了内部JIRA设备的图表,以更好地理解它。 如果将所有内容放在一起,则会得到以下方案:

它显示了连接设置,我认为记住这一点很重要。 例如,“问题安全方案”和“问题”之间的虚线是您在项目任务上选择的“问题安全级别”。 我在考试前记住了这个计划。 我不会详细描述该方案,因为 如果您
以新的方式编写它,对您会更好,我只是想展示一下该方法。
考试的一个好处是给你了草稿,我用了
助记符 。 例如,为了记住JIRA中的全球权利,我记住了SABSFB(Sys adm,Adm,Browse,Shared,Manage Filter,Bulk)。 在考试中,我写出了草稿的所有权利。 使用助记符方法,您只需要记住一些奇怪的单词,然后您便会看到一个指南,并且您不担心会忘记某些事情,这意味着您不必担心,也不必担心成功的机会。
我想这就是我可以写的,而不会违反Atlassian政策。
祝你好运